

今日精选
Oct. 2025
产品出问题,告“违约”还是“侵权”?案由选错,胜诉率立降一半!本期法讯,跟随海涵律师具体了解一下!

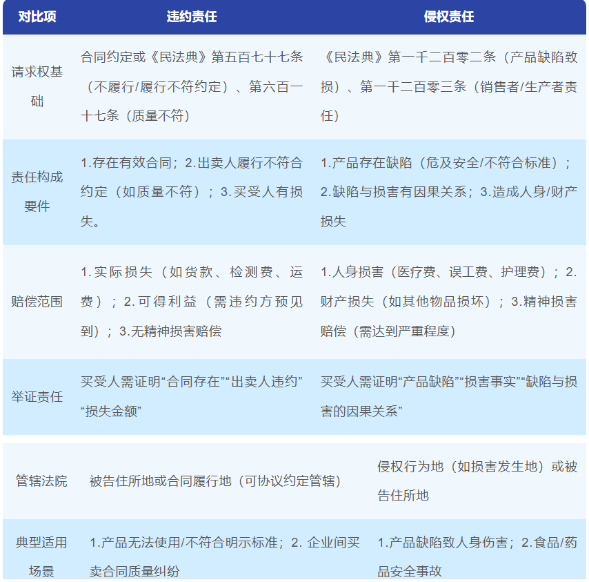
若产品仅存在“不符合约定标准”,未造成人身或其他财产损失,违约责任是更高效的选择:
举证更简单:需证明“合同存在”“产品不符合约定”;
赔偿范围明确:可主张“退货退款”“减少价款”“赔偿检测费/运费”等;
若产品存在“安全缺陷”(如电器漏电致伤、食品含违禁添加剂致中毒),造成人身伤害或其他财产损失(如手机爆炸烧坏沙发),侵权责任能覆盖更全面的损失:
• 可主张精神损害赔偿:若因缺陷致伤残、死亡,能要求精神损害抚慰金(如case2中,虽廖某未构成伤残未支持,但若构成伤残则可主张);
• 生产者与销售者连带责任:可同时起诉销售者与生产者;
• 符合《消费者权益保护法》第五十五条现行有效的惩罚性赔偿:若经营者“明知缺陷仍销售”,可主张“损失二倍以下”的惩罚性赔偿(如食品过期仍销售致中毒)。
买方因产品质量问题起诉赔偿时,需根据“是否造成人身/财产损害”“赔偿需求”“举证能力”等核心因素选择违约责任或侵权责任:
若仅涉及“产品本身质量问题”(如无法使用、不符合约定标准),未造成人身或其他财产损失,优先选违约责任(更易举证、贴合合同约定);
若因产品缺陷造成人身伤害或其他财产损失(如电器爆炸致伤、食品中毒住院),可选择侵权责任(能主张精神损害赔偿等更全面的损失);
若同时符合违约与侵权构成(责任竞合),需结合“赔偿范围、举证难度、管辖法院”等因素综合判断,选择对己方更有利的请求权基础。

维权策略的选择属于事后救济,企业更应注重事前风险防范。建议从三方面构建防线:
一是完善合同条款设计,明确约定产品质量标准、验收期限、异议程序及违约责任,为可能的违约之诉奠定基础。二是健全质量管理体系,从原材料采购到成品出厂实施全程检测,留存完整的质量记录,降低产品缺陷风险。三是建立纠纷应对机制,出现质量投诉时及时响应,必要时引入法律顾问评估风险,避免矛盾激化。


关注“海涵律师事务所”公众号
及时获取实时专业的法律资讯信息
以及对外公开培训课程

课程报名以及业务咨询